【唯那生物特色产品】微生物耐药专题·案例5 | 产KPC-2肺炎克雷伯菌治疗期间获得blaNDM-5质粒,导致CAZ/AVI耐药
- 唯那生物
- 566
- 2023-07-27 15:50:38
- 转载
Hello各位好呀,感谢各位一直以来的鼓励和支持,接下来一段时间我们将陆续更新与微生物耐药相关的内容,请大家继续关注我们。
>>
上一次我们分享的案例对携带blaKPC-2基因的医院铜绿假单胞菌在耐药、毒力、进化方面进行了解读。本次分享的内容基于基因组分析揭示了KPC-2肺炎克雷伯菌在治疗过程中产生CAZ/AVI耐药的一种新情况。

英文标题:
Acquisition of a Stable and Transferable blaNDM-5-Positive Plasmid With Low Fitness Cost Leading to Ceftazidime/Avibactam Resistance in KPC-2-Producing Klebsiella pneumoniae During Treatment
文章链接:10.3389/fcimb.2021.658070
发表时间:2021.7
发表期刊:Frontiersincellularandinfectionmicrobiology
IF:6.073
研究背景/目的:
碳青霉烯耐药的肺炎克雷伯菌(CR-KP)可导致多种感染,如肺炎、血液感染和尿路感染,导致了高发病率和死亡率。头孢他啶/阿维巴坦(CAZ/AVI)是目前治疗肺炎克雷伯菌碳青霉烯酶的一种有价值的替代策略。但CAZ/AVI对B类碳青霉烯酶没有活性,如NDM。到目前为止,全球共检测到31个NDM突变体,可导致CAZ/AVI耐药。
许多研究发现,在治疗过程中发生CAZ/AVI抗性,例如blaKPC突变、拷贝数增加和过表达等,但是在CAZ/AVI治疗过程中获得NDM基因的病例尚未发现。本研究在治疗KPC-2肺炎克雷伯菌感染的过程中,发现由于NDM基因而出现CAZ/AVI耐药,并利用基因组和分子遗传学方法鉴定和验证了产生CAZ/AVI耐药性的原因。
研究对象:CAZ/AVI耐药(KP137060)和CAZ/AVI敏感(KP135194)的碳青霉烯耐药肺炎克雷伯菌。
研究方法:全基因组测序、接合试验、质粒稳定性试验、适应性试验、抗生素敏感性试验。
研究思路:

主要研究内容及结果:
1、病例报告
福建医科大学联合医院的一患者在使用普通药物治疗后发现其痰培养物中CR-KP的存在,改换替加环素和多粘菌素B联合治疗后,痰培养物仍呈现CR-KP阳性(KP135194),且对CAZ/AVI敏感。之后转为CAZ/AVI治疗,显示CR-KP的消失。在CAZ/AVI停药后,继续使用左氧氟沙星和哌拉西林/舒巴坦治疗患者,CR-KP复现(KP137060)。在治疗期间,同时发现嗜麦芽窄食单胞菌的存在。

(图1 碳青霉烯类耐药肺炎克雷伯菌感染患者的感染时间和治疗)
2、碳青霉烯类基因克隆和药敏实验
ERIC-PCR分析表明,两株CR-KP分离株具有克隆性关系。KP137060菌株对CAZ/AVI和TGC的MIC值均高于KP135194菌株,MEM、ETP和IMP的MIC相同。两个分离株含有blaKPC-2基因,仅在菌株KP137060中发现blaNDM-5基因。

(表1 两株CR-KP分离株和大肠杆菌J53、转接合子的最小抑菌浓度(MIC))
3、blaKPC-2、ompK35和ompK37基因的突变和表达研究
PCR扩增和一代测序结果表明,在两株CR-KP分离株中未发现blaKPC-2基因突变 。Resfinder发现ompK35和ompK37未发生突变,且两株分离株不存在ompK36。同时blaKPC-2、ompK35和ompK37在两个分离株没有显著的表达差异。

(表2 两株CR-KP菌株的遗传特征及来源)
4、接合实验、质粒稳定性和适应性成本评估
接合实验发现blaNDM-5基因以1.14*10-4的接合效率成功转入大肠杆菌J53中,而blaKPC-2转移失败,PCR证明了此结果。其药敏试验结果已在表1显示。质粒稳定性试验表明,携带质粒blaKPC-2和blaNDM-5的质粒在CR-KP中能稳定存在150代,且两株CR-KP菌株生长没有显著差异。体外生长竞争试验表明,其相对适应成本为1.01。
5、全基因组测序和分析
全基因组分析表明,两株KP135194和KP137060菌株均为ST11型,含有β-内酰胺酶基因。亲缘性分析显示,两菌株高度同源,ANI值为99.99%,其核心基因组中存在23个非同义SNPs。
两菌株都含有的其他抗性基因,包括rmtB、fosA、catA2、qnrS1、sul2、tet(A)和dfrA14;未发现hvKp相关的毒力基因(rmpA、rmpA2)与荚膜类型(K1和K2)基因。
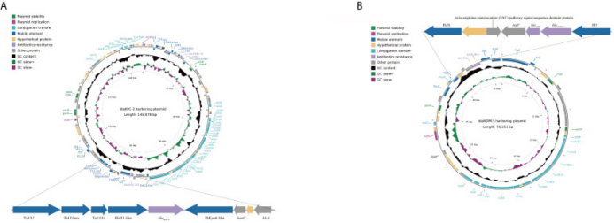
KP137060菌株比KP135194多一个IncX3质粒。其blaKPC-2(IncFII/IncR)和blaNDM-5(IncX3)位于两个不同的质粒上。blaKPC-2基因上游有连续的Tn552-IS431mec-Tn1331-IS481-like插入元件或转座子序列,下游有一个ISKpn6-like元件,提示blaKPC-2可能来源于外部序列的插入整合。blaNDM-5基因则定位于IS26和IS5包围的结构中,其间还包含编码双精氨酸易位(TAT)通路信号序列结构域蛋白、trpF和bleMBL。

(图2 菌株KP137060的blaKPC-2质粒(A)和blaNDM-5质粒(B))
文章结论
产KPC-2肺炎克雷伯菌对CAZ/AVI的耐药性来源于治疗过程中该菌株对blaNDM-5质粒的捕获。
携带blaNDM-5和blaKPC-2的质粒可在该菌株中稳定存在,且对其生长和适应性无明显影响。
KP137060菌株携带的blaNDM-5(IncX3)质粒具有水平转移至大肠杆菌J53的能力。
参考文献
Huang J, Zhang S, Zhao Z, et al. Acquisition of a Stable and Transferable blaNDM-5-Positive Plasmid With Low Fitness Cost Leading to Ceftazidime/Avibactam Resistance in KPC-2-Producing Klebsiella pneumoniae During Treatment [J]. Front Cell Infect Microbiol, 2021, 11: 658070.
推荐课程
【课程】微生物比较基因组与群体进化——基因组变异专题研究
课程链接:微生物比较基因组与群体进化
【课程】密码子偏好性分析——全套(含理论、软件、脚本、方法)
课程链接:遗传密码子偏好性研究课程
【课程】easyfig——结构比较专题1
【课程】BRIG绘图——结构比较专题2
【课程】微生物基因组生信必学课程
课程链接:微生物基因组生信分析必学课程
【课程】微生物生防菌研究
课程链接:生防菌的系统化研究
专题材料
【资料】耐药专题材料
【资料】生防专题材料
扫码添加唯那生物技术客服小唯的微信二维码,备注“耐药专题”或“生防专题”,立马获取

更多专题推荐
CORPORATE CULTURE
1、耐药毒力专题

-
点赞 (0人)
- 收藏 (0人)

