文献分享 | 比较基因组分析揭示了乌斯古菌的代谢灵活性
- 唯那生物
- 973
- 2023-08-09 15:42:08
- 转载
本期分享的文献是2021年9月发表在Nature Communications上的一篇研究论文,题为“Comparative genomic analysis reveals metabolic flexibility of Woesearchaeota”。

乌斯古菌属于DPANN超门,包括栖息在各种环境 (如地下水、土壤、海洋沉积物、热液喷口和淡水沉积物) 中的微生物。在这些环境中,不管是否与其他生物相互作用,它们都可能会塑造周围环境,并影响全球生物地球化学循环。由于缺乏培养的分离株,人们对它们的生物学知之甚少。随着生物信息学和测序技术的发展,很多新谱系古菌的发现显著提高了古菌多样性。尽管我们已经简单了解了乌斯古菌的代谢潜力以及与其他生物的相互作用,但它们的生态模式、代谢多样性和进化史仍不清楚。
在本研究中,作者从获取了不同生境中的乌斯古菌 16S rRNA基因序列,以了解乌斯古菌的全球分布模式,并将103个乌斯古菌基因组与本研究中重建的49个新基因组进行比对,以了解乌斯古菌多样化的代谢和进化历史。
1. 乌斯古菌分布的生态格局
为了调查乌斯古菌的全球分布和丰度,作者从EMP扩增子数据集中选择了2,163个16S rRNA基因文库进行分析。乌斯古菌具有高度多样性且在维持群落稳定性方面有较大作用作用,但自然环境中,它们的丰度相对较低。盐沼和红树林中的乌斯古菌比其他生境中的更丰富、更多样,推断盐度影响乌斯古菌的群落分布。

图 1: 乌斯古菌的全球分布
2. 乌斯古菌基因组数据集
作者重建了49个属于乌斯古菌的宏基因组组装基因组 (metagenome-assembled genomes, MAGs)。这些MAGs与103个公开可用的基因组相结合,产生了152个MAGs的数据集。
3. 不同的乌斯古菌亚组及其代谢潜力
基于单拷贝直向同源序列的最大似然进化树,将乌斯古菌分为10个系统发育上不同的亚组。在基于16S rRNA基因和15种核糖体蛋白的系统发育树中,大多数亚群是单系的。

图 2: 乌斯古菌的系统发育树
MAGs中鉴定的16S rRNA基因序列将此处定义的亚组与之前描述的聚类联系起来,发现亚组I、J和G具有较高的生态适应性。
作者接下来推断代表10个乌斯古菌亚组的152个基因组的代谢潜力,证实了一些乌斯古菌的代谢特征:(1) 所有基因组似乎缺乏完整的电子传递链;(2) 大多数基因组编码很少的三羧酸 (tricarboxylic acid, TCA) 循环组分;(3) 通常缺乏完整的糖酵解途径和磷酸果糖激酶 (phosphofructokinase, pfk)。但是,来自亚组J的两个基因组 (YT1_182 and Yap2000.bin4.8) 表现出完全糖酵解的潜力。
然后,作者使用碳水化合物活性酶 (Carbohydrate-active Enzymes,CAZy) 数据库来评估乌斯古菌降解复杂碳源的能力,78个基因组编码至少—个拷贝的α-淀粉酶,说明乌斯古菌具有一定的碳水化合物代谢潜力。

图 3: 乌斯古菌亚组的代谢比较
4. H2代谢可能在J亚群质子动力的产生中起作用
氢化酶是氢代谢中的关键酶,可以利用H2作为还原剂或H+作为氧化剂来驱散细胞中过量的还原剂。氢化酶可能在乌斯古菌的代谢中起重要作用。在J亚群中,如YT1_182,可能利用氢化酶和Rnf复合物以及其他电子分叉复合物来平衡还原库 (NADH和铁氧蛋白),特别是来自糖酵解途径的还原当量。能量可以通过底物水平的磷酸化和Rnf复合体与ATP合酶的偶联来保存。因此,基于代谢分析,作者预测亚组J的成员生活方式可能是厌氧异养发酵代谢。

图 4: 乌斯古菌[FeFe]氢化酶的多样性
5. 生物合成能力将J亚群与其他微生物区分开来
与其他乌斯古菌亚组相比,乌斯古菌亚组D和J似乎包含与氨基酸、核苷酸和类异戊二烯的生物合成相关的扩张的基因库。亚组之间嘌呤和嘧啶生物合成基因出现的差异不如氨基酸生物合成基因出现的差异显著。然而,值得注意的是,D和J亚群的基因组含有许多核苷酸生物合成的基因。
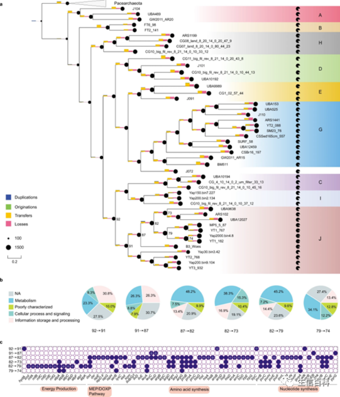
6. J亚群的进化史
鉴于J亚群成员有更多参与类异戊二烯和氨基酸生物合成的基因,并且一些成员可能具有不同于其他乌斯古菌的独特生活方式 (即异养发酵代谢),作者重建J亚群的基因家族进化史,以期了解其生活方式的转变。J亚群基因组扩增事件可能有助于J亚群代谢潜力的增强。

图5:乌斯古菌亚组基因家族演化
讨论
作者首先更新了基于16S rRNA基因的乌斯古菌亚组划分,发现G、l和J亚群可能具有较高的生态适应性。尽管分布于11个不同的生态区,但乌斯古菌具有一些共同的代谢能力,包括缺乏完整的TCA循环和电子传递链,合成生物分子的能力极低。乌斯古菌具有代谢缺陷,可能主要是厌氧和寄生/发酵为基础的生活方式。 由于缺乏纯培养,目前仍不清楚这些生物如何获得营养和必要的组成部分。乌斯古菌可能与其他微生物密切相关,获得必需的细胞代谢物,如氨基酸、核苷酸和脂质。乌斯古菌亚组的代谢潜力差异显著:J亚群微生物似乎比其他亚群更频繁地含有参与氨基酸和核苷酸生物合成的基因,这表明了相对更大的生物合成能力。在合成类异戊二烯前体的细菌中普遍存在MEP是J亚群特有的。这些差异强调了乌斯古菌是多样化生物。一些J亚群成员,可能具有厌氧异养发酵代谢的能力,可能会影响碳和氢循环。 DPANN古生菌是否形成一个科仍有争议,因为一些DPANN谱系表现出高序列进化率,使它们容易受到长分支的吸引。此外,对DPANN古生菌祖先代谢的推断揭示了它们共同祖先中不完全的糖酵解途径和TCA循环。由于基因组减少,DPANN古菌被认为是其他原核生物的共生体或寄生虫。 J亚群中完整糖酵解途径和大量氨基酸和核苷酸生物合成基因以及氢化酶的存在突出了这些微生物的代谢灵活性。J亚群古菌首先经历了与氨基酸和核苷酸的运输和代谢相关的基因的获得,然后是能量产生和转化的基因。这两个步骤也许能够减少对宿主的依赖,或者转移到另一种不需要细胞间结合来获得外源性细胞成分的生命策略,这与许多其他营养缺陷型微生物不同。这些基因的获得增强了这些生物的生物合成能力和能量生产,与碳水化合物代谢相关的基因倾向于横向基因转移。
-
点赞 (0人)
- 收藏 (0人)

