【唯那生物特色产品】微生物耐药·专题案例1 | 中国大陆猪场大肠杆菌的耐药性和群体基因组学
- 唯那生物
- 631
- 2023-01-06 10:02:49
- 原创
Hello各位好呀,感谢各位一直以来的鼓励和支持,接下来一段时间我们将陆续更新与微生物耐药相关的内容,请大家继续关注我们。
>>
今天我们分享的内容是“中国大陆猪场大肠杆菌的耐药性和群体基因组学”,该文章为中国大陆各省猪场大肠杆菌分离株AMR的全国性监测报告。

研究背景/目的:大肠杆菌不仅是食源性感染的主要原因,也是抗微生物耐药基因(ARG)的主要储存库,通常被用作监测畜牧场和医院AMR(抗微生物耐药)的生物标志物。它在blaNDM-1、mcr和tet(X3)/(X4)的传播中发挥重要作用,介导了对最后药物(碳青霉烯类、黏菌素和替加环素)的耐药性。本文通过抗菌药敏试验(AST)结合全基因组测序(WGS)对猪及其环境的大肠杆菌分离菌进行了分析,较为全面地向我们展示了国内大肠杆菌AMR的流行和传播近况。
研究对象:从中国31个省份的猪及其饲养环境中分离的1871株大肠杆菌
研究方法:抗菌药物敏感试验(AST)、全基因组测序(WGS)
研究思路:

>>
研究内容及结果:
1、耐药表型
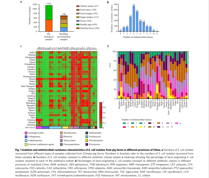
从猪样本中分离1165株大肠杆菌(健康+腹泻粪便),环境中分离706株(5类)。其中多重耐药占90.54%(1694/1871),最常见的耐药表型为四环素、氯霉素、莫西沙星和甲氧苄啶/磺胺甲恶唑。此外,黏菌素耐药(3.79%,71/1871)、碳青霉烯耐药(亚胺培南[2.62%,49/1871]、美罗培南[3.30%,43/1871],厄他培南[4.46%,46/1871])、替加环素耐药(37.31%,698/1871)。从地区分布上看,河南是重灾区,北京和宁夏的所有分离菌都为MDR菌,而四川(69.44%)和西藏(42.86%)的多药耐药菌比例最低。


2、基因与表型的相关性
515株耐多药大肠杆菌进行了Illumina测序,发现多类耐药基因:①ESBL(blaCTX-M、blaTEM、blaOXA和blaSHV)、②氟喹诺酮类(aac(6’)-Ib-cr、oqxA、oqxB、qepA、qnrB、qnrD和qnrS)、③碳青霉烯类(blaNDM-1、blaNDM-5和blaNDM-7)、④黏菌素(mcr-1和mcr-3)。此外,超过15%的菌株同时携带blaNDM和mcr-1,只有一个菌株含有mcr-1和tet(X4)。

3、基因组特征
血清型:101种O血清型,其中O9a(n=50)、O101(n=46)和O8(n=39)是主要类型。
序列分型:在118个确定的ST中,ST10(n=52)、ST101(n=39)和ST48(n=22)最常见。
毒力基因:每个分离株都含有大量的VFG(78到284不等)。
I类整合子: 491个分离物含有intI1,单个intI1基因(61.71%,n=303),三个intI1(n=52)。
质粒复制子类型: ColRNAI(n=272)、IncFIB(n=266)、IncX1(n=236)最常见。

4、耐药质粒结构和比较分析
在blaNDM和mcr共存的XD33分离菌中,blaNDM-1位于85.9kb IncFII质粒(pXD33-05-NDM)存在2个多药耐药区分别包含blaNDM-1、aph(3′)-VI和blaTEM-1B、rmtB。mcr-1位于33.3kb IncX4质粒(pXD33-06)仅携带mcr-1。替加环素耐药的HB50分离株,其tet(X4)位于IncX1质粒(pHB50-tetX4),且与ISCR2元件相邻,上下游富含多种介导不同抗生素耐药的基因。这三个质粒都包含丰富的IV型分泌系统和菌毛形成相关基因(tra家族和pil家族),具有接合转移的潜力。


接合试验:实验证明大多数携带blaNDM、mcr和tet(X4)的质粒是可接合的,并赋予了接合子碳青霉烯、黏菌素或高替加环素的表型。
5、亲缘关系和遗传倾向
为了确定耐药菌株传播到人类的遗传倾向,比较了本研究的515株耐多药大肠杆菌与287份公开的人类共生大肠杆菌的基因组序列的遗传相关性。系统发育分析表明,两者密切相关;单核苷酸多态性(SNP)分析表明,大部分猪源分离株与人源分离株具有高度的遗传相似性(228/515,最多三个SNP)。287个人类共生大肠杆菌的MLST也显示了显著的ST多样性,分配到132个不同的ST,ST10最常见,44个人源分离株携带(15.33%),且与本研究猪场耐药菌株共有的有45种ST型。


>>
文章结论
1.来自中国大陆猪场的大肠杆菌分离株通常对几种特定的抗菌药物类别具有耐药性,包括磺胺类、四环素类、氟喹诺酮类、大环内酯类和β-内酰胺类(不包括碳青霉烯类)。
2.猪场耐多药大肠杆菌分离株ST10、ST101和ST48分布广泛。
3.携带blaNDM、mcr和tet(X4) 大肠杆菌大多可以实现水平转移。
4.来自猪场的耐多药大肠杆菌菌株与来自中国人类的大肠杆菌菌株具有非常密切的相关性,它们具有很高的遗传倾向,可以传播到人类体内。
-
点赞 (0人)
- 收藏 (0人)

